← use case diagram for registration contoh nota rental mobil →
If you are looking for Activity Diagram For House Rental System Diagram Car Case Us you've came to the right place. We have 20 Images about Activity Diagram For House Rental System Diagram Car Case Us like Activity Diagram Rental Mobil, Car Rental System Activity Diagram and also Vehicle rental process activity diagram. | Download Scientific Diagram. Here it is:
Activity Diagram For House Rental System Diagram Car Case Us

Activity Diagram For Video Rental System Activity Diagram Fo
Diagramfuzziblog: Activity Diagram Rental Mobil

mobil ismi purwokerto telkom smk xi
Car Rental System Activity Diagram

Activity Diagram For House Rental System Diagram Car Case Us

Diagramfuzziblog: Activity Diagram Rental Mobil

rental
Labibsalfinto - Rental Mobil Use Case
Activity Diagram Rental Mobil

(DOC) Car Rental System Use Case Diagram

Activity Diagram Sistem Rental Mobil

Diagramfuzziblog: Activity Diagram Rental Mobil

Activity Diagram For Video Rental System Activity Diagram Fo

13+ Activity Diagram For Car Rental System | Robhosking Diagram

activity stack imgur uml
Class Diagram Car Rental System Car Dealership Class Diagram
(PDF) Flowchart Rental Mobil | Insan Cahya Setia - Academia.edu

flowchart mobil rental
Activity Diagram For Online House Rental System House Rental

Vehicle Rental Process Activity Diagram. | Download Scientific Diagram

rental car decision relocation
Activity Diagram For Car Rental System - Itsourcecode.com

Block Diagram For Car Rental System

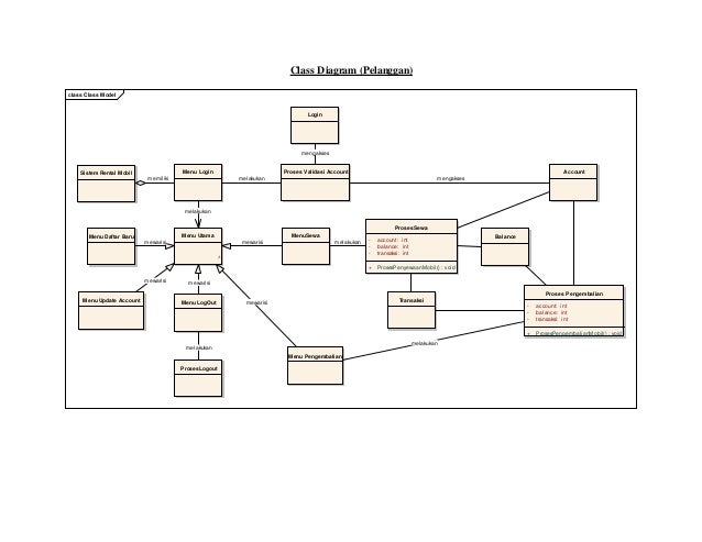
UML Aplikasi Rental Mobil

aplikasi uml
Activity diagram for house rental system diagram car case us. (pdf) flowchart rental mobil. Flowchart mobil rental